目次
- 1.「清代の鍼灸 第3報〜康熙年間その2〜」を発表してきました
- 2.シンポジウム「東アジア比較からみた日本の伝統医学〜医療制度と教育の現在地」
- 3.特別講演「医学の流派・学説研究に必要な学術」
- 4.来年も開催予定!


1.「清代の鍼灸 第3報〜康熙年間その2〜」を発表してきました
今年も鍼灸史学会学術大会にて、「清代の鍼灸 第3報〜康熙年間その2〜」を発表してまいりました。長年同じテーマで発表をしてきていまして、各時代に刊行された医薬書中に見える鍼灸の文章を集めて、その文章の傾向を分析しております。今年は清代・康熙年間の2回目ということで、約60年ある康熙年間のうちの前半30年が終わりました。
毎年、勉強になることが多く、自分でやっているからこそ分かることが多々あります。今年は初めて「痧(さ)」症という病の専門書に触れ、その痧症の本が出された背景などを考えるに、当時の状況がいかに過酷であったかを想像します。簡単にいうと、痧は疫病とされているのですが定義は定かではない1とのことです。
ちなみに「刮痧(かっさ)」という言葉をお聞きになったことがある方もいらっしゃるかもしれません。まさに「痧を刮(けず)る」という意味なのですが、この時代に生まれたものだと思われます。今は、血行やリンパの流れを促進する療法となっていますね。痧書は清代を通して定期的に発刊されたようです。康熙年間後半以降、この痧がどのように鍼灸と関わってくるのか、楽しみです。
2.シンポジウム「東アジア比較からみた日本の伝統医学〜医療制度と教育の現在地」
次に11月22日(土)に行われたシンポジウム「東アジア比較からみた日本の伝統医学〜医療制度と教育の現在地」では、小野直哉先生から中国・韓国・日本における医療制度・教育について比較解説していただきました。
小野先生によると、中国は、中医学と西洋医学の2本柱で国家主導の制度化した統合型モデル。韓国は、韓医学と西洋医学の2本柱で民族主義主導型の強制度化した統合型モデル。そして日本は、伝統医学(漢方・鍼灸)は西洋医学の補完手段として、制度的に共存させた分離型モデル。とのことです。
制度の違いの背景には、中医学や韓医学は国家の文化資源として存在したためであるが、日本では明治維新後に西洋医学中心になったにも関わらず、民間での需要により生き残ってきた漢方・鍼灸と併存している状態ということで、改めて3カ国の違いが浮き彫りになりました。
それを踏まえた上で、木場由衣登先生による「古方派と中医学概論」の講義がありました。こちらは、日本の古方派が中医学の成立に影響を与えたのでは?という話への木場先生の見解となり、大変興味深い内容でした。『中医学概論』には、清末から民国期にかけて内経を勉強する姿勢が多分に含まれ、現代中国鍼灸には、承淡安やそのほかにより、限定的に日本からの影響が見受けられるとのことです。しかし現在、日本で学ぶ『東洋医学概論』は中医学のテキストを翻訳しただけの内容を丸飲みしている状態ですので、逆輸入になっているかもしれないものを全く気づかず学んでいるという状況です。
日本の鍼灸はどこにいってしまったのか。数年前にWHOで「経脈病症」を日本鍼灸の要として掲載しようとする動きがありましたが、それもどこにいってしまったのでしょう…



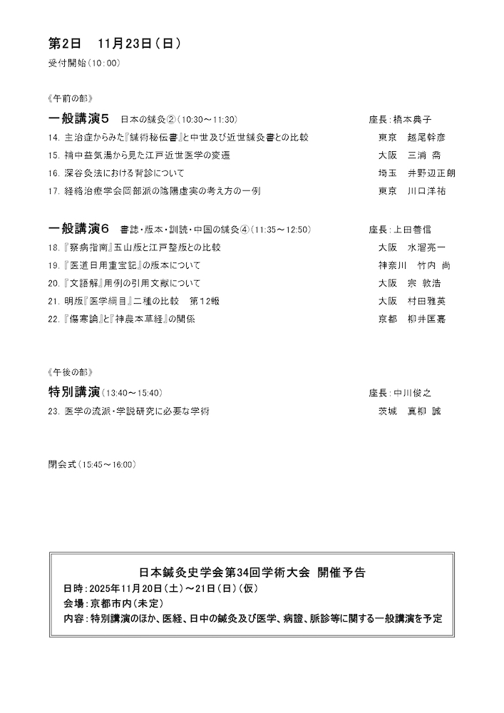
3.特別講演「医学の流派・学説研究に必要な学術」



翌11月23日(日)には、真柳誠先生による特別講演「医学の流派・学説研究に必要な学術」がありました。医学を学ぶのに、歴史は切っても切れない関係です。その医史を学習する際に必要な知識を広く教えていただきました。
- 「医史」は医療に関連する現象の歴史で、史学の一分野である。
- 「医史学」は医史を研究することで、漢方や鍼灸の基礎医学といえる。
- 「医学史」は医学の歴史であり、現代医学では教養科目といえる。
真柳先生の抄録より一部抜粋しました。鍼灸の歴史は長く、その研究内容も多岐に渡ります。基礎知識は少ないながらあるものの、一介の鍼灸師がもてる知識や研究は、本業の先生には遠く及びません。その本業を行ってこられた先生から、直々に教えていただける機会はとても貴重でした。わかりやすい内容で、ご自身の話や具体例をあがてのお話でした。
医史学を学ぶためには、マクロとミクロの視点が必要と仰っていました。臨床各科史、人物史、伝承史、思想史などがマクロの視点で常に必要となり、医学、薬学、鍼灸学、民俗学、物産学、文献書誌学などミクロの視点は時に必要となると、教えていただきました。人が生活している当時を知る方法は、たくさんあるのだと改めて気付かされました。
↓真柳先生の研究が見られるサイトです
4.来年も開催予定!
今年で33回を迎えた日本鍼灸史学会ですが、来年も変わらず開催予定です。オンライン参加もできます!
初日の終わりには懇親会があります。今年もとても楽しいひとときでした!

- 「祝平一、「疫病、文本與社會:清代痧症的建構」、 翻訳(1)(2) : 痧とは、どのような疾病だったのだろうか」池内早紀子著、2020年。 ↩︎

